

電力系統中的許多戶外元件,由于經常操作以及環境中的灰塵的影響,造成許多元件的發熱(例如高壓變電所中的隔離開關和架空線路中的連接等),從而影響了電力系統的正常運行,給企業帶來不可估量的損失。

圖示:2.4G無線測溫模塊外形及安裝示意圖
數字式云溫度監測系統采用的是電流感應取能技術和2.4GHz頻率的傳輸技術,故其應用不受電壓等級的限制。它可以廣泛使用于0.4kV~550kV需要測溫的架空線路接續管、變壓器接線樁頭、高低壓開關柜中斷路器的梅花接頭以及電纜的接頭等各種場合。特別是對于供電企業、發電企業、冶金鋼鐵行業、水泥建材行業以及化工等行業中的額定電流較大的電力設備。

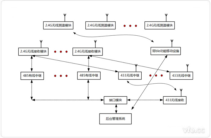
圖示:云溫度監測系統硬件組成結構圖
數字式云溫度監測系統硬件上主要由帶互感取電的2.4G無線通訊的接觸式測溫模塊;2.4G無線接收模塊;RS485有線中繼模塊;433兆無線中繼模塊;PAD或手機的手持接收裝置;以及直連后臺的有線和433兆無線的接口模塊組成。再配合PAD或手機的應用軟件和后臺的管理軟件組成靈活的應用系統,其中硬件系統如上圖所示。
數字式云溫度系統可以有多重組態形式,如上圖所示,主要系統組態如下所述:
2.4G無線測溫模塊——帶ble功能移動設備——后臺管理系統
用PAD或手機人工現場巡檢個測溫點數據,由PAD或手機直接顯示溫度數據,同時可以將數據導入溫度數據管理系統,進而對溫度數據記錄管理。安裝簡單,使用方便。
2.4G無線測溫模塊——2.4G無線接收模塊——485有線中繼——接口模塊——后臺管理系統
通過2.4G無線接收模塊和485有線中繼,將溫度數據通過485數據線傳入溫度監控計算機的后臺管理系統。適用于鋪設網線方便或利用現有的通信線路,傳輸距離大于1KM的場合。
2.4G無線測溫模塊——2.4G無線接收模塊——433M無線中繼——433M無線接收——接口模塊——后臺管理系統
通過2.4G無線接收模塊和433M無線中繼,將溫度數據通過無線傳輸,再經過433M無線接收模塊將溫度數據傳入溫度監控計算機的后臺管理系統。適用于鋪設網線不方便,安裝地點和監測室之間的距離小于1KM的場合。
2.4G無線測溫模塊——2.4G無線接收模塊——485有線中繼——433M無線中繼——433M無線接收——接口模塊——后臺管理系統
組態2和組態3相結合,可以適合于各種環境比較復雜的場合。
2.4G無線測溫模塊——帶ble功能移動設備——后臺管理系統
2.4G無線測溫模塊——2.4G無線接收模塊——485有線中繼——接口模塊——后臺管理系統
2.4G無線測溫模塊——2.4G無線接收模塊——433M無線中繼——433M無線接收——接口模塊——后臺管理系統
2.4G無線測溫模塊——2.4G無線接收模塊——485有線中繼——433M無線中繼——433M無線接收——接口模塊——后臺管理系統
組態1、組態2和組態3相結合,多種并行通信線路,可以適合于架空高壓線路和500KV的變電所等場合。
◆ 數字式云溫度監測系統采用物聯網虛擬儀表架構,主要由無線測溫模塊、無線中繼模塊、友好人機界面等單元構成。
◆ 云溫度監測系統配置的2.4G無線測溫模塊超小體積,直接從電纜電流互感取電(最小28A互感驅動電流),無需定期更換電池,節省人力財力。
◆ 測溫模塊采用采用開放的2.4GHz射頻段傳輸數據方式,具有較強的抗電磁干擾能力,徹底解決高低壓之間的隔離問題。
◆ 滿足應用現場便攜式手機或PAD實時查看數據,且滿足大規模集成網絡系統后臺監控需求。
◆ 溫度監測系統數據傳輸可選用無線中繼或有線中繼傳輸方式,適用于不同場合測試需要。
◆ 485有線中繼模塊
◆ 433M無線中繼模塊
◆ 友好的人機界面可滿足用戶在不同區域實時查看監測溫度數據,滿足各種應用場合溫度監測需求。
◆ 自定義溫度傳感器通道名稱
◆ 上傳或本地保存溫度數據
◆ 實時查看當前溫度數據
◆ 對各溫度點歷史數據進行查看分析。